通用电伴热带规格有哪些?如何看规格?
→ 详情
电伴热带温度上限与伴热效果的区别
电伴热带的PTC中添加阻燃材料,是否可以防止因短路起火
华体会体育网国米合作伙伴使用时间长会影响伴热效果吗?
电热带、电伴热带和伴热电缆三者的区别?
适用于任何复杂管道的电伴热带保温系统
如何通过计算确定电伴热带的安装方式
判断电伴热带内护套好坏的重要性
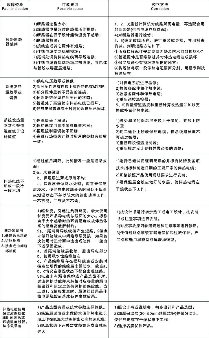
电伴热带发生故障的原因及检修方法(参照图表)
Copyright © 2024 皖公网安备 34118102000484号
皖ICP备14001022号-1 XML